AP2905 5V0.7A降壓方案,無EMI濾波器、僅需3顆外圍!
字號:T|T
方案特征
■ 輸入電壓:6~40V
■ 輸出規格:5V0.7A
■ 最高效率:92%
■ PCBA尺寸:21.0mm*11.0mm*1.6mm
保護全面:具有輸入欠壓鎖定、逐周期限流、輸出短路保護、過溫保護等保護功能
AP2905 封裝及腳位配置圖
AP2905輸出電壓為固定5V,開關頻率為100kHz,是一款高效率同步降壓穩壓器,在6V~40V寬輸入范圍內可提供0.7A輸出電流,采用SOT23-5L封裝,可節約布局空間。
AP2905內部集成了低導通電阻的主功率管和同步功率管,既降低了導通阻抗又省掉了外部肖特基二極管。此外,內置補償架構不需要使用外置RC補償電路,固定輸出方式無需外部分壓電阻,進一步減少了外圍元器件的使用。所以AP2905非常適合于精簡外圍元件、單層PCB布局需求的應用。
特別設計的EMl優化電路架構非常適合有安規認證的應用場合。完整的保護特性包括過流保護,過溫保護,短路保護以及欠壓鎖定保護等。
Demo實物圖

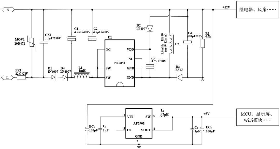
家電方案典型應用圖

在家電應用中,市電通過非隔離開關電源PN8034轉化為直流12V輸出給繼電器、風扇等負載,同時由AP2905將12V降壓到5V作為MCU、顯示屏、WiFi模塊供電。
AP2905 5V0.7A降壓方案亮點
■ 外圍精簡:僅3顆外圍元件;
■ 布板簡單:僅4個網絡節點,易單面板布線,支持波峰焊工藝;
■ 輸入電壓范圍寬:輸入電壓覆蓋9V/12V/18V/24V/36V,高可靠性;
■ EMI裕量充足:無EMI濾波器即可輕松通過EN55032 Class B。
EMC測試:EMI輻射滿足EN55032 Class B標準要求,裕量大于15dB。

溫升測試:測試條件:Vin=12/18/24V, Vout=5V/0.7A, 環境溫度25℃,Demo半開放、無風環境;

效率測試:測試條件:Vin=12/18/24/36V, Vout=5V, Iout=0~1A;測試結果:最高效率達92%。

動態響應和紋波:
測試條件:Vin=12V, Vout=5V, Iout=0.175A~0.525A;測試結果:動態響應Vpp =180mV;

測試條件:Vin=12V, Vout=5V, Iout=0.7A;測試結果:紋波Vpp =45mV;

基于AP2905的5V0.7A降壓方案,該方案具有外圍精簡、輸入電壓范圍寬、EMC裕量充足等優點,適用于家用電器、智能家居等應用場景,更多產品相關手冊,原理圖,電源輸入輸出規格,BOM表及測試數據等資料,請向驪微電子申請。>>
同類文章排行
- CR5218SC_5V1A適配器方案
- 7個大幅精簡外圍的ac-dc電源管理芯片方案
- 德普微DP2525B原邊反饋電源芯片恒壓恒流5W
- 5v開關電源芯片PN8370M+PN8306M 5V2A六級能
- CR1252+CR3012_12V20A開關電源方案
- 基于PN8390+PN8308M高性能12V2A適配器電源
- PN8000無電感負壓輸出AC-DC非隔離超精簡方
- PN8370_2.4A手機充電器電源芯片方案
- CR6249_12V1.5A電源適配器方案
- 12V3.0A同步整流六級能效電源適配器應用方
阿里巴巴店鋪
關注驪微
收藏驪微

