65w快充方案 PN8213+PN8307
字號:T|T
65w快充方案由PN8213、PN8307P、AP2080三顆套片組合,搭配GaN或者SuperJunction器件,具有高環路穩定度、高功率密度、50mW低待機功耗、100V全集成同步整流等多重亮點。
一、65w快充方案亮點
PN8213實現真正QR-Lock技術,環路高度穩定,進口替換的適配度更高,最高支持500kHz工作頻率,減小變壓器及輸出電容體積;典型轉換效率大于93%,提升充電器功率密度。
PN8213與海外友商相比,具備“三高一低”壓倒性優勢替代,外圍少2-4顆(OVP復用)、1/4負載轉換效率優于1%以上,啟動HV耐壓高出100V,VDD耐壓高出30V,具有市電欠壓保護、輸出過壓保護、原副邊防直通保護、過載保護、過溫保護等。
PN8213內置800V高壓啟動管和X電容放電功能,待機功耗小于50mW。
與PN8213主控搭配的是全集成同步整流PN8307P,內置100V/7mΩ智能MOSFET,自適應死區控制提高MOSFET Rdson利用率,更低溫升,超高性價比。

方案還包含了AP2080 Boost芯片采用1.5MHz開關頻率的COT控制技術,將儲能電感體積降至0805封裝,任何工況下可將PN8213 供電范圍控制在11-40V,提高15-20V輸出電壓下的轉換效率。
二、封裝及腳位配置圖

三、DEMO實物圖

65w快充方案demo如上圖所示,尺寸僅為52mm x 27mm x20mm,外圍精簡。
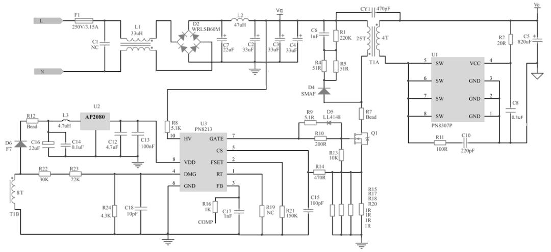
四、方案典型應用圖

五、變壓器設計

變壓器設計采用ATQ23.7骨架,繞線結構如上圖所示,初級繞組電感量 (Lp) :320±5%uH @10kHz。
六:效率測試

在20V輸出下的效率表現測試中,可以看到65W快充方案在115V和230V輸入電壓時,20V 3.25A的輸出效率均超過92%,相較于能效標準有4%以上的裕量。

在15V輸出下的效率表現測試中,可以看到芯朋微65W PD快充方案在115V和230V輸入電壓時,15V 3A的輸出效率超過92%,相較于能效標準有4%左右的裕量。

在9V輸出下的效率表現測試中,可以看到65W PD套片方案在115V和230V輸入電壓時,9V3A的輸出效率接近92%,相較于能效標準有6%左右的裕量。

在5V輸出下的效率表現測試中,可以看到65W快充方案在115V輸入電壓時,5V 3A的輸出效率接近91%,在230V輸入電壓時5V 3A的輸出效率超過88%,相較于能效標準有9%和6%左右的裕量。
七:空載待機功耗

通過對65W 快充方案的空載待機功耗測試可以看出,待機功耗在50mW左右,滿足75mW能效標準。
八、EMC測試
● EMI傳導、輻射滿足EN55032 Class B標準要求,裕量均大于6dB
● ESD滿足IEC61000-4-2,8kV/15kV等級要求
● EFT滿足IEC 61000-4-4: 2004,4kV等級要求
● Surge滿足IEC 61000-4-5:2005,2kV等級要求
● 交流絕緣滿足3.75kVac要求
65w快充方案采用初級高適配+次級全集成,QR-Lock技術,顯著提高充電器的功率密度,相比普通QR整體工作頻率更高、環路穩定性更佳,更多65w快充方案PN8213+PN8307P+AP2080產品手冊、測試數據及應用要點資料請向我們申請。>>
同類文章排行
- CR5218SC_5V1A適配器方案
- 7個大幅精簡外圍的ac-dc電源管理芯片方案
- 德普微DP2525B原邊反饋電源芯片恒壓恒流5W
- 5v開關電源芯片PN8370M+PN8306M 5V2A六級能
- CR1252+CR3012_12V20A開關電源方案
- 基于PN8390+PN8308M高性能12V2A適配器電源
- PN8000無電感負壓輸出AC-DC非隔離超精簡方
- PN8370_2.4A手機充電器電源芯片方案
- CR6249_12V1.5A電源適配器方案
- 12V3.0A同步整流六級能效電源適配器應用方
阿里巴巴店鋪
關注驪微
收藏驪微

