dc-dc降壓芯片
字號:T|T
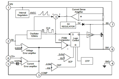
專用于車載充電器的dc-dc降壓芯片供應商-深圳驪微電子,隨首電子科技的不斷發展,手機成為我們不可或缺的一種電子產品,那么對于有車一族的人來說,車載充電器是必備的,而生產車載充電器的廠家也越來越多,對于車載充電器來說,一款好的車充芯片是關鍵,我們在實際應用場合中,經常會出現帶載不夠,或燒IC等一系列的問題,此時我們就需要一款穩定性好,散熱功能齊全的降壓芯片,比如驪微電子的SD45230,該芯片可以從12V或24V降壓5V ,而且自帶散熱片,電流可以做到2.4A,保護功能齊全,而且成本也低,需要的話可以了解一下!

深圳驪微電子還有一系列寬輸入電壓dcdc芯片,如果F5313.MC34063,FS7285,GS92A3,GS92D2等等,并提供dc-dc降壓芯片的方案資料和技術支持,如有需要還可以根據不同參數設計方案,電話:13808850569
上一篇: 深圳適配器芯片供應商 下一篇: 士蘭微AC-DC適配器IC-SD6832
同類文章排行
- 芯龍12V/5A DC/DC低成本電源芯片方案-XL150
- TK10A60D場效應晶體管MOS管開關穩壓器的應
- 一款適配器的AC-DC轉換芯片介紹-SD4873
- PN8147內置MOS管AC-DC電源適配器IC方案-芯
- UC3842當中2腳的使用-驪微電子
- UC3842的占空比調節-驪微電子
- SF6773 650V功率電源手機充電器芯片
- 驪微電子5V轉12V升壓芯片-XL6019
- NCE現貨n溝道mos管NCE6003Y磁場應管SOT23-3
- fp6601q電路圖_fp6601q規格書_fp6601q
阿里巴巴店鋪
關注驪微
收藏驪微

