SD6830離線式開關電源IC控制器 士蘭微一級代理
字號:T|T
近年來,隨著電池供電的便攜式設備,如手機、MP3 播放器、PDA 等性能的提高和功能的日趨豐富,對于開關電源的效率提出了越來越高的要求,SD6830離線式集成開關電源ic控制器廣泛應用于各類便攜式設備中。

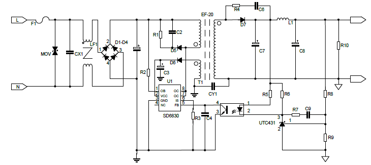
SD6830是款高度集成的電流模式PWM+PFM控制芯片。內置振蕩器、內置高壓管和降頻功能,IC具有完整的自恢復保護功能,在85V-265V的寬電壓范圍內提供12W的連續輸出功率。該電源控制器工作于典型的反激拓撲電路中,構成簡潔的AC/DC電源轉換器。
SD6830是用于離線式開關電源集成電路,控制器包含有震蕩頻率發生器及各個保護功能,通過IS端電阻可以調節極限峰值電流,在輕載時,電路采用綠色模式,可以有效的降低電路的待機功耗,保護功能包括:欠壓,過壓,過載,短路和溫度保護功能,使用SD6830可以減少外圍元件,增加效率和系統的可能性!

驪微電子作為士蘭微一級代理商,SD6830電源ic被廣泛應用于電源適配器、電源充電器、便攜式充電電源、家電控制器電源、DVD/DVB電源、ATX待機電源等領域!
上一篇:沒有了 下一篇:OB2001ZCP同步整流芯片AC/DC適配器手機充電器ic
同類文章排行
- 常用電源管理芯片型號介紹
- PN8680M替代OB2500POP腳位一樣,無需改板省
- AP8012H代換ST Viper12A可PIN to PIN兼容
- 主流的快充協議芯片PD充電芯片
- 200V高耐壓DC-DC降壓型電動車控制器芯片
- 富滿pd協議芯片系列,pd快充協議芯片選型!
- 富滿20-65W PD協議芯片
- PN8036M寬輸出范圍非隔離ac/dc電源芯片
- PN8046寬輸出非隔離轉換芯片
- 芯朋微(安趨)電機驅動芯片選型指南!
阿里巴巴店鋪
關注驪微
收藏驪微

