電磁爐AP8012電源芯片是否可以viper12a代換?
字號:T|T
早期的電磁爐一般都是采用變壓器降壓穩壓電源電路,低壓直流電源(+18V、+5V等),現在的電磁爐大多采用開關電源,以VIPER12A為核心組成的開關電源被使用的最廣泛,芯朋微電源芯片在大家電、工業電源及驅動等領域率先實現突破,實現對進口品牌的大批量替代。

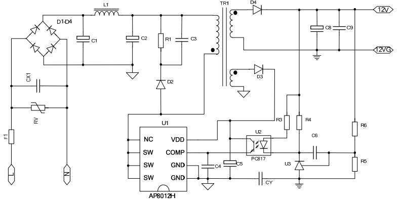
電磁爐電源芯片AP8012內部集成了脈寬調制控制器和800V高雪崩能力智能功率MOSFET,滿足85~265V寬AC輸入工作電壓,全電壓半封閉式穩態輸出功率6W(DIP-8封裝) ,同時AP8012H芯片各個引腳功能跟VIPer12A各引腳功能都是一樣的,工作原理也相同,因此AP8012與VIPER12A可互換。

AP8012電磁爐電源芯片特征
■ 內置800V高雪崩能力智能功率MOSFET
■ 滿足85~265V寬AC輸入工作電壓
■ 全電壓半封閉式穩態輸出功率6W(DIP-8封裝)
■ 抖頻技術改善EMI特性
■ 間歇工作模式
■ 軟啟動
■ 內置高壓啟動電路
■ 保護功能
過流保護(OCP)
過溫保護(OTP)
VDD過壓保護

AP8012模塊因具有價格低廉、電路簡潔、性能好、維修方便等優點,所以被廣泛應用在電磁爐等電器的輔助電源中,電磁爐AP8012電源芯片與viper12a代換,可以在不改PCB,不改外圍參數的情況下,實現PIN to PIN兼容。
上一篇:開關電源芯片常用的有哪些型號? 下一篇:GN1650和tm1650數碼管有區別嗎?
同類文章排行
- pn8024可以用pn8034代換嗎?
- 電磁爐AP8012電源芯片是否可以viper12a代換
- pd18w快充和20w快充區別?
- 電源管理芯片壞的原因有那些?
- 電源芯片發燙的原因及處理措施!
- 充電器控制芯片是用PSR還是SSR?
- 手機電源ic芯片壞了怎么辦?
- 充電時電源ic會發燙是怎么回事?
- 一片晶圓可以生產多少芯片?
- 開關電源芯片常用的有哪些型號?
阿里巴巴店鋪
關注驪微
收藏驪微

