推薦產品
聯系我們
深圳市驪微電子科技有限公司
電話:0755-23087599
手機:13808858392
郵箱:dunianhua@leweitech.com
地址:深圳市寶安區西鄉鶴洲恒豐工業城B11棟5樓東
SDH8595S_電源充電器/適配器IC SDH8595S
所屬分類:SLAN/士蘭微
品牌:士蘭微
型號:SDH8595S
封裝:SOP7
功率:10.5W
電流:2.1A
型號:SDH8595S
封裝:SOP7
功率:10.5W
電流:2.1A
訂購熱線:0755-23087599
SDH8595S產品描述:
SDH8595S是內置高壓MOS管功率開關的原邊控制開關電源(PSR),采用PFM調制技術,提供精確的恒壓/恒流(CV/CC)控制環路,具有非常高的穩定性和平均效率。并且集成高壓啟動,可以省去外圍的啟動電阻。
SDH8595S是內置高壓MOS管功率開關的原邊控制開關電源(PSR),采用PFM調制技術,提供精確的恒壓/恒流(CV/CC)控制環路,具有非常高的穩定性和平均效率。并且集成高壓啟動,可以省去外圍的啟動電阻。
采用SDH8595S設計系統,無需光耦,可省去次級反饋控制、環路補償,精簡電路、降低系統成本。
SDH8595S適用8~12W輸出功率,內置線損補償功能和峰值電流補償功能。
SDH8595S產品特點:
內置高壓MOS管功率開關
內置高壓啟動MOS
原邊控制模式
低啟動電流
前沿消隱
逐周期限流
PFM調制
降峰值模式
過壓保護、過溫保護、輸出短路保護、環路開路保護
欠壓鎖定
最大導通時間保護
線損電壓補償
峰值電流補償
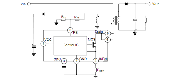
典型應用圖

典型應用圖

阿里巴巴店鋪
關注驪微
收藏驪微










