推薦產品
聯系我們
深圳市驪微電子科技有限公司
電話:0755-23087599
手機:13808858392
郵箱:dunianhua@leweitech.com
地址:深圳市寶安區西鄉鶴洲恒豐工業城B11棟5樓東
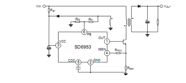
SD6953產品描述:
SD6953是驅動高壓三極管的原邊控制模式的開關電源控制器(PSR),內置線損補償和峰值電流補償功能,采用PFM調制技術,提供精確的恒壓/恒流(CV/CC)控制環路,具有非常高的穩定性和平均效率。
采用SD6953設計系統,無需光耦和Y電容,可省去次級反饋控制、環路補償,精簡電路、降低成本。
SD6953適用4~8W輸出功率,不同的線損補償能力,針對采用不同的輸出電纜線,峰值電流補償可由外圍設置。在適用的輸出功率范圍內,可通過反饋電阻設定輸出電壓;可通過峰值電流采樣電阻設定輸出電流,以滿足不同輸出功率的需要。
SD6953產品特點:
驅動高壓三極管
原邊控制模式
低啟動電流
前沿消隱
PFM調制
過壓保護
欠壓鎖定
過溫保護
環路開路保護
線損補償
峰值電流補償
逐周期限流
典型應用圖

典型應用圖

阿里巴巴店鋪
關注驪微
收藏驪微










