推薦產品
聯系我們
深圳市驪微電子科技有限公司
電話:0755-23087599
手機:13808858392
郵箱:dunianhua@leweitech.com
地址:深圳市寶安區西鄉鶴洲恒豐工業城B11棟5樓東
CR5249是一款高性能的電流控制型 PWM 開關,全電壓范圍內待機功耗小于 75mW,滿足能效六標準。為了減少待機功耗和提升效率,CR5249 集成了多種工作模式。隨著負載的變化,CR5249高性能副邊芯片可以工作在三種不同的模式,并且每種模式都做了優化。當負載很重時,系統工作在傳統的 PWM(脈沖寬度調制)模式。當負載變輕時,系統進入 PFM(脈沖頻率調制)模式。在 PFM 模式下,隨著負載的逐漸變輕,開關頻率也逐漸的減小。CR5249 中獨有的頻率變換模塊可以使開關頻率平滑降低而不產生噪聲。由于頻率的降低,開關損耗也被有效的減小了。當負載繼續降低而低于某一設定值時,系統進入 PSM(跳頻調制)模式。在 PSM 模式下,一些開關周期被跳過,這些周期內開關管完全關斷,因此這種模式可進一步降低待機功耗。在上述的三種工作模式下,都集成了頻率抖動功能,來提升系統的 EMI特性。
芯片還集成了最大輸出功率動態補償模塊,從而保證系統在全電壓交流輸入范圍(90V~264V)內最大輸出功率點恒定。
CR5249高性能副邊芯片集成了多種功能和保護特性,包括欠壓鎖定(UVLO),VDD 過壓保護(OVP),軟啟動,過溫保護(OTP),逐周期電流限制(OCP),過載保護(OLP),SENSE 引腳懸空保護,GATE 端箝位,前沿消隱等。
CR5249 高性能副邊芯片主要特點
■ 全電壓范圍待機低于75mW
■ 滿足能效六級標準
■ PSM模式降低待機功耗
■ 內置軟啟動
■ 良好的EMI特性
■ 零噪聲工作
■ 典型65kHz開關頻率
■ 電流模式控制
■ 內置斜坡補償
■ 內置前沿消隱
■ 啟動電流和工作電流低
■ VDD端過壓保護
■ 過載保護
■ 逐周期過流保護
■ 過溫保護
■ 輸出整流二極管短路保護
■ DIP-8L綠色封裝
引腳功能及描述

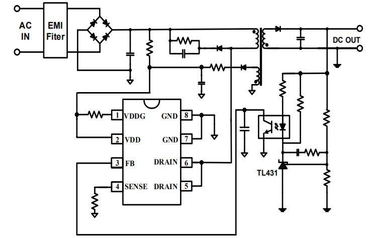
CR5249典型電路

應用領域
■ 電源適配器
■ 開放式電源
■ 數碼相機和攝像機電源
■ 電腦和服務器輔助電源
■ 機頂盒電源
■ 掌上電腦電源
CR5249高性能副邊芯片是電流模式 PWM 開關,待機功耗小于 75mW 并且效率滿足能效六要求,同時內置多種保護功能和優異的性能,85-265VAC典型應用功率18W,230VAC ±15%典型應用功率24W,在中小規模電源變換器中極具競爭力,更多CR5249高性能副邊芯片產品手機及應用資料請向驪微電子申請。>>
阿里巴巴店鋪
關注驪微
收藏驪微










