推薦產品
聯系我們
深圳市驪微電子科技有限公司
電話:0755-23087599
手機:13808858392
郵箱:dunianhua@leweitech.com
地址:深圳市寶安區西鄉鶴洲恒豐工業城B11棟5樓東
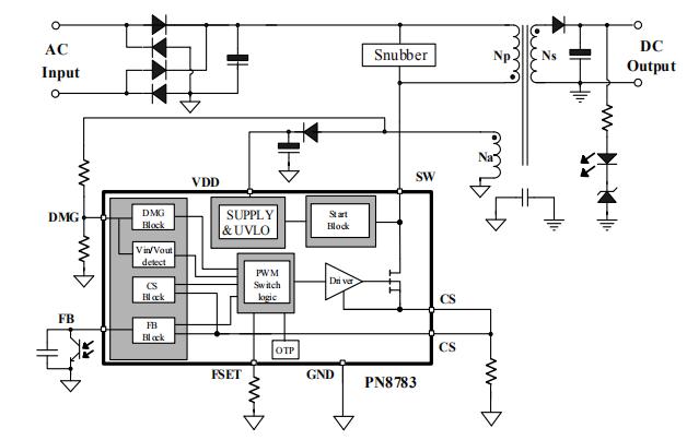
PN8783 GaN快充芯片內部集成了電流模式控制器和高壓啟動模塊以及高性能GaN FET,專用于高性能的快速充電開關電源。
PN8783根據輸入電壓、輸出電壓和負載自適應切換QR-Lock Mode、PFM和Burst Mode,多模式調制技術和特殊器件低功耗結構技術實現了全負載范圍內的高效率和低待機功耗,同時避免了開關變換器進入CCM模式工作,降低次級整流管的電壓應力。頻率調制技術和Sof-Driver技術充分保證系統的良好EMI表現。內置了線電壓補償模塊,提高了在全輸入電壓范圍內的帶載能力一致性。
同時,PN8783芯片還提供了極為全面和性能優異的智能化保護功能,輸出過壓保護、過溫保護次級整流管短路保護、逐周期過流保護、過載保護等功能。
PN8783芯片特性
■ 內置高壓GaN FET和高壓啟動電路
■ 供電電壓8.5~56V,適合寬輸出電壓應用
■ QR-Lock技術提高效率改善系統噪聲
■ 空載待機功耗55mW@230VAc
■ 優異全面的保護功能
■ 精確的過溫保護(OTP)
■ 輸出過壓保護
■ 逐周期過流保護(OCP)
■ 輸出短路保護
■ DMG電阻短路保護
■ 次級整流管短路保護
■ 過載保護
封裝/訂購信息

典型電路圖

應用領域
■ 手機充電器
■ 適配器
PN8783 GaN快充芯片內置700V GaN FET和高壓啟動電路,供電電壓8.5~56V,搭配PN8307P典型應用于65W GaN高集成快充套片方案,更多PN8783芯片參數及應用資料請向芯朋微代理驪微電子申請。>>
阿里巴巴店鋪
關注驪微
收藏驪微










