推薦產品
聯系我們
深圳市驪微電子科技有限公司
電話:0755-23087599
手機:13808858392
郵箱:dunianhua@leweitech.com
地址:深圳市寶安區西鄉鶴洲恒豐工業城B11棟5樓東
FM3783KA/FM3783KB 5v 2.4a充電器芯片
所屬分類:FM/富滿系列
品牌:FM/富滿
型號:FM3783KA/FM3783KB
封裝:SOP-7
功率:10-12W
電流:5V2A/5V 2.4A
型號:FM3783KA/FM3783KB
封裝:SOP-7
功率:10-12W
電流:5V2A/5V 2.4A
訂購熱線:0755-23087599
FM3783KA/FM3783KB 是一款低功耗原邊反饋(PSR)開關電源芯片,其內部集成了大功率 BJT 管,適用于隔離型的高效低功耗便攜式設備充電器的應用。
富滿電子FM3783KA/FM3783KB 采用獨特具有恒流恒壓功能的原邊反饋控制技術,以及獨特的輕載調頻技術降低輕載下芯片自身功耗,實現高效應用。FM3783KA/FM3783KB 具有輸出線損補償技術,在大電流下保證足夠的輸出功率。另外 FM3783KA/FM3783KB 還集成了過溫保護,VCC 欠壓保護,輸出過壓保護,C 極開路保護等技術。FM3783KA/FM3783KB 采用緊湊的 SOP-7 封裝,便于系統設計布線。
fm3783電源芯片特點
■ 集成大功率 BJT 管
■ 高精度恒壓恒流控制
■ 待機功耗小于 75mW@230V
■ 輸出短路保護
■ 輸出過壓保護
■ 輸入欠壓保護
■ 過溫保護
■ 原邊反饋,外圍元器件少
■ SOP-7封裝
FM3783K系列引腳示意圖及說明

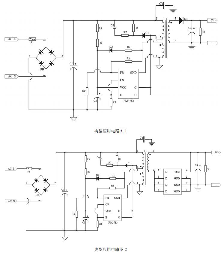
典型應用電路圖

應用領域
■ 手機等便攜式設備的充電器和適配器
■ LED 驅動電源
■ 其他輔助電源
■ FM3783KA 適用 5V 2A 方案 滿足六級能效標準(建議搭配 FM9919E)
■ FM3783KB 適用 5V 2.4A 方案 滿足六級能效標準(建議搭配 FM9920E)
富滿電子fm3783k系列是5V 2A、 5V 2.4A 低功耗原邊反饋開關電源控制芯片, FM3783KA搭配 FM9919E,典型應用于5V 2A充電器方案,FM3783KB搭配 FM9920E,典型應用于5V 2.4A充電器方案,更多fm3783電源芯片參數、規格書及應用資料請向我們申請。>>
阿里巴巴店鋪
關注驪微
收藏驪微










