推薦產品
聯系我們
深圳市驪微電子科技有限公司
電話:0755-23087599
手機:13808858392
郵箱:dunianhua@leweitech.com
地址:深圳市寶安區西鄉鶴洲恒豐工業城B11棟5樓東
ID5S609F1 600V單相風機驅動芯片
所屬分類:芯朋電機驅動芯片
品牌:芯朋微/安趨
型號:ID5S609F1
封裝:SOIC8/DFN8
功率:600V
電流:400mA/800mA
型號:ID5S609F1
封裝:SOIC8/DFN8
功率:600V
電流:400mA/800mA
訂購熱線:0755-23087599
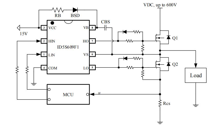
ID5S609F1單相風機驅動芯片管腳和功能與IR2304基本一致,ID5S609F1可兼容替代IR2304。是一款基于P襯底、P外延的高壓、高速功率MOSFET和IGBT驅動芯片,其浮地通道能工作在600V的高壓下。可用于驅動2個N溝道功率MOSFET或1GBT構成的半橋結構。
ID5S609F1單相風機驅動芯片特性
■ 高側浮動偏移電壓600V
■ 輸入邏輯兼容3.3V和5V
■ dV/dt抗干擾能力±50V/nsec
■ 自舉工作的浮地通道
■ 芯片工作電壓范圍10V-20V
■ 高低側均具有欠壓保護功能
■ 輸出拉灌電流能力400mA/800mA
■ 高低側通道均延時匹配
■ 死區時間典型值為180ns
封裝訂購信息

典型應用電路圖

ID5S609F1芯片應用領域
■ 中小型功率電機驅動
■ 功率MOSFET或IGBT驅動
■ 半橋功率逆變器
■ 全橋功率逆變器
■ 任意互補驅動轉換器
ID5S609F1單相風機驅動芯片輸入信號可以兼容CMOS和LSTTL信號,邏輯輸入電平低至3.3V。具有大電流輸出能力,輸入端具有有效電平邏輯互鎖功能,能夠有效的防止輸出功率管共態導通。芯片良好的延時匹配功能可以輕松的適用于高頻應用場合,廣泛應用于高壓風機和泵、步進馬達等領域。
阿里巴巴店鋪
關注驪微
收藏驪微










