推薦產品
聯系我們
深圳市驪微電子科技有限公司
電話:0755-23087599
手機:13808858392
郵箱:dunianhua@leweitech.com
地址:深圳市寶安區西鄉鶴洲恒豐工業城B11棟5樓東
UCC28C43國產替代芯片AP8262C
所屬分類:Chipown/芯朋微
品牌:芯朋微
型號:AP8262CSE-A1、AP8262CSE-B1、 AP8262CSE-C1、 AP8262CSE-D1
封裝:SOP-8
功率:
電流:
型號:AP8262CSE-A1、AP8262CSE-B1、 AP8262CSE-C1、 AP8262CSE-D1
封裝:SOP-8
功率:
電流:
訂購熱線:0755-23087599
AP8262C是一款高性能電流模式PWM開關電源控制器,適用于固定頻率電流模式控制架構的離線開關電源和DCDC開關電源應用。
UCC28C43國產替代芯片內部電路集成了基準電壓源、頻率外部設置的振蕩器、高增益的誤差放大器、用于提供逐周期電流限制的PWM比較器、大電流圖騰柱式輸出驅動,以及芯片的輸入電壓和參考電壓的鎖存邏輯。
AP8262C啟動電流低于0.1mA,靜態工作電流低于3mA。工作頻率可達500kHz。內置VDD箝位電路,同時芯片集成逐周期過流保護、和欠壓鎖定保護。
UCC28C43國產替代芯片AP8262C
■ 較低的啟動電流(0.1mA)
■ 頻率可調整至500kHz
■ 提供±1A的輸出驅動能力
■ 內置5V基準電壓源
■ 內置低輸出阻抗、高增益誤差放大器
■ 外部可調過流保護(OCP)
■ VDD欠壓保護(UVLO)
■ VDD箝位電路
封裝/訂購信息
| 訂購代碼 | 封裝 | VDDon | VDDoff | Dmax |
| AP8262CSE-A1 | SOP-8 | 8.4V | 7.6V | 97% |
| AP8262CSE-B1 | SOP-8 | 8.4V | 7.6V | 48% |
| AP8262CSE-C1 | SOP-8 | 14.5V | 9V | 97% |
| AP8262CSE-D1 | SOP-8 | 14.5V | 9V | 48% |
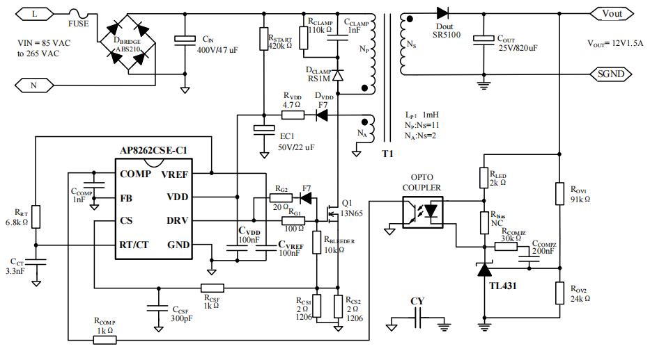
典型應用電路圖
典型應用一:離線應用,隔離反激拓撲,采用外部誤差放大器(TL431)進行反饋。供電采用輔助繞組供電。

典型應用二:DC-DC應用,BOOST升壓拓撲,采用內部誤差放大器進行反饋(反饋接FB引腳),輸入電壓直接供電。

外圍參數選擇參考
為了獲得更佳的AP8262C系統性能,請務必遵守以下規則:
1.VDD和VREF電容CVDD和CvRF放在距離VDD、VREF管腳和GND管腳最近的地方;
2.振蕩器頻率設置電阻RT、電容CCT取值在推薦范圍之內,推薦的外部電阻值范圍5k在至1O0k薦,電容值范圍1nF至100nF;
3.RT、CcT到芯片管腳的連接盡量短,少外部干擾;CcT接地需要接到芯片地,接功率地會帶來不穩定干擾;
4.啟動電阻RSTART的選取除了滿足啟動電流要求外,還需要綜合考慮啟動時間以及電阻上損耗;
應用領域
■ 離線開關電源
■ DC-DC開關電源
AP8262C是電流模式PWM開關電源控制器,管腳和功能與德州儀器-TI UCC28C43基本一致,可兼容替代,AP8262C是UCC28C43國產替代芯片,成本更優,性能穩定,滿足不同行業和應用領域的需求,更多AP8262C芯片產品手冊及應用資料請向驪微電子申請。>>
阿里巴巴店鋪
關注驪微
收藏驪微










