推薦產品
聯系我們
深圳市驪微電子科技有限公司
電話:0755-23087599
手機:13808858392
郵箱:dunianhua@leweitech.com
地址:深圳市寶安區西鄉鶴洲恒豐工業城B11棟5樓東
QX9920產品特點:
QX9920 是一款高效率,穩定可靠的高亮度LED燈恒流驅動控制芯片,內置高精度比較器,固定關斷時間控制電路,恒流驅動電路等,特別適合大功率、多個高亮度LED燈串的恒流驅動.
QX9920 是一款高效率,穩定可靠的高亮度LED燈恒流驅動控制芯片,內置高精度比較器,固定關斷時間控制電路,恒流驅動電路等,特別適合大功率、多個高亮度LED燈串的恒流驅動.
QX9920采用固定關斷時間的峰值電流控制方式,其工作頻率最高可達1MHz,可使外部電感和濾波電容體積減小,效率提高,節省PCB面積。關斷時間最小為620ns,并可通過外部電容進行調節,工 作頻率也可根據用戶要求進行調節。在EN端加PWM信號,可調節LED燈的亮度。
QX9920通過調節外置電流檢測電阻的阻值來設置流過LED燈的電流,從而設置LED燈的亮度,流過LED燈的電流可從幾十毫安到2.5安培變化。
QX9920采用SOT23-6封裝。
QX9920產品特點:
寬輸入電壓范圍:2.5V~100V
高效率:可高達90%
最大工作頻率:1MHz
芯片供電欠壓保護:2.5V
峰值電流采樣電壓:250mV
亮度可調:EN端加PWM信號
關斷時間可調
內置電流采樣前沿消隱電路
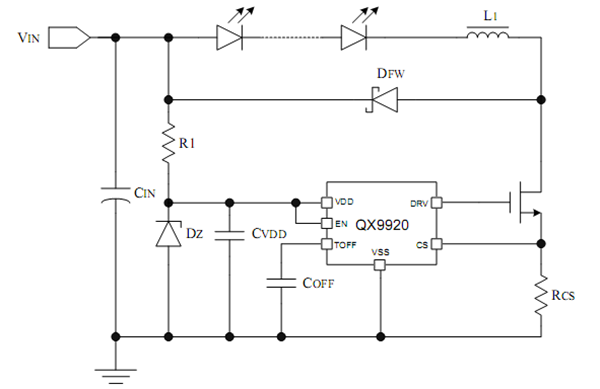
典型應用圖

典型應用圖

阿里巴巴店鋪
關注驪微
收藏驪微









