推薦產品
聯系我們
深圳市驪微電子科技有限公司
電話:0755-23087599
手機:13808858392
郵箱:dunianhua@leweitech.com
地址:深圳市寶安區西鄉鶴洲恒豐工業城B11棟5樓東
OB2001ZCP產品描述:
OB2001ZCP是一個高性能,緊密集成二次側同步整流器開關模式電源系統。它結合了一個低電壓降N溝道MOSFET壓降仿真傳統的二極管整流器反激式轉換器的二次側,可以減少散熱,增加輸出電流能力和效率并簡化散熱設計。
OB2001ZCP可以支持低系統輸出在恒定電流模式下電壓降至2V。它適用于多模式應用包括不連續導通模式和準諧振模式。 憑借其多功能性和優化,OB2001ZCP可用于各種開關模式電源拓撲包括次級端控制拓撲和主端控制拓撲。
從第二方面的信息隔離變壓器,OB2001ZCP產生一個與死區時間相關的驅動信號原邊PWM信號轉為集成N通道SR在接近開關時打開和關閉零電流轉換。 它針對5V輸出進行了優化電壓。
外部可調的最小值有效避免時間控制方案由寄生元素引起的環效應這是一個可靠的、無噪音的SR操作系統,系統安全有保障。
OB2001ZCP采用SOP8封裝。
OB2001ZCP產品特點:
次級側同步整流器為5V輸出系統進行了優化
適用于DCM,QR操作
準確的次級側MOSFET Vds傳感
低成本小尺寸CC / CV模式支持
高達200kHz的工作頻率
輸出電壓過沖控制
VDD UVLO保護
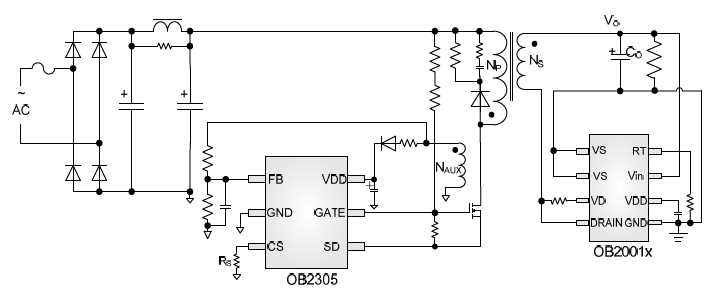
OB2001ZCP典型應用圖:

阿里巴巴店鋪
關注驪微
收藏驪微










